Detailed description
Original instructions
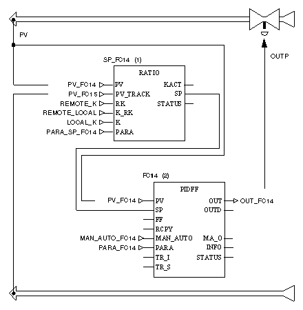
Structure diagram
Structure diagram of the RATIO
Application
The RATIO function block is upstream of a ratio controller. Its function is to calculate the remote setpoint SP of one of the controllers upgraded subsequently. The ratio controller must consist of the function blocks RATIO, SP_SEL and a controller.
Generally, this type of controller is used to regulate a flow in relation to another measured flow; it observes a specific ratio K between the two flow amounts.
Representation of the ratio controller